

| 遗传类型 | 遗传机制 | 相关基因/变异 | 临床特点 |
|---|---|---|---|
| 单基因遗传 | 单个致病基因变异即可致病,符合孟德尔遗传(显性/隐性/X 连锁等) | • 离子通道基因(最常见) • 突触形成、DNA 修复、转录调控、转运体相关基因 • 截至 2022 年:105 个 DEE 致病基因被 OMIM 收录 | 以癫痫为核心症状,如 Dravet 综合征(SCN1A 基因) |
| 多基因/复杂遗传 | 多个基因变异共同作用,罕见变异(<1%)和常见变异(>1%)均可能增加患病风险 | 尚未明确单一主导基因,多与神经发育相关 | 常见癫痫类型(如特发性全面性癫痫3),表型复杂 |
| 染色体异常 | 染色体数目/结构异常(拷贝数变异、染色体异位、倒位等) | 环形 20 号染色体 | 常伴发育迟缓/智力障碍、畸形,部分以癫痫为主(如环形 20 号染色体综合征) |
| 线粒体基因突变 | 线粒体 DNA 突变导致能量代谢障碍 | 线粒体呼吸链相关基因 | 多系统受累(癫痫、肌病、乳酸酸中毒等),母系遗传 |
| 人群 | SUDEP 发生率 | 备注 |
|---|---|---|
| 儿童癫痫患者 | 0.22/(1000 人·年)41-42 | 儿童发生率低于成人,但却是儿童过早死亡主要原因43 |
| 孕妇癫痫患者 | 0.066~0.625/(10 万人·年)44-47 | 为无癫痫孕妇死亡率的 10 倍44 |
| 老年癫痫患者 | 1.38/(10 万人·年)~1.29/(1000 人·年)48-50 | 风险明显升高 |
| 新诊断癫痫患者 | 约 1/(万人·年)51 | |
| 难治性 GTCS 癫痫患者 | 高达 1/(100 人·年)51 | 与发作控制情况、持续时间密切相关 |
| 对比维度 | 对比 |
|---|---|
| 起始症状分类依据 | 2017 版将起始症状(运动/非运动)作为细化分类的核心依据 |
| 起始不明分类 | 2017 伴新增"起始不明"类别,用于信息不足的病例 |
| 意识状态描述术语 | 1981 版使用意识(consciousness),2017 版改用"知觉(awareness)",如"知觉障碍性局灶性发作"替代"复杂部分性发作"。 |
| 全面性发作新增类型 | 2017 版新增:肌阵挛-强直-阵挛、肌阵挛-失张力、癫痫性痉挛、肌阵挛失神、眼睑肌阵挛失神 |
| 局灶性发作新增类型 | 2017 版新增: ① 新增失张力、阵挛等局灶起源类型 ② 增加可能具有定位意义的类型:自动症、过度运动性发作、行为中止性发作 |
| 废弃术语 | 2017 伴废弃认知障碍(dyscognitive)、简单部分(sinple partial)、复杂部分(complex partial)及精神性(psychic)等旧术语 |
| 全面性发作进展描述 | 2017 版"局灶进展到双侧强直-阵挛发作”替代 1981 版“继发全面化” |
| 分类维度 | 调整内容 | 具体说明/示例 |
|---|---|---|
| 1. 术语调整 | 删除“起源”(onset)一词 | -“局灶性起源发作” → “局灶性发作” -“全面性起源发作” → “全面性发作” |
| 新增独立发作类型 | 癫痫性负性肌阵挛 | |
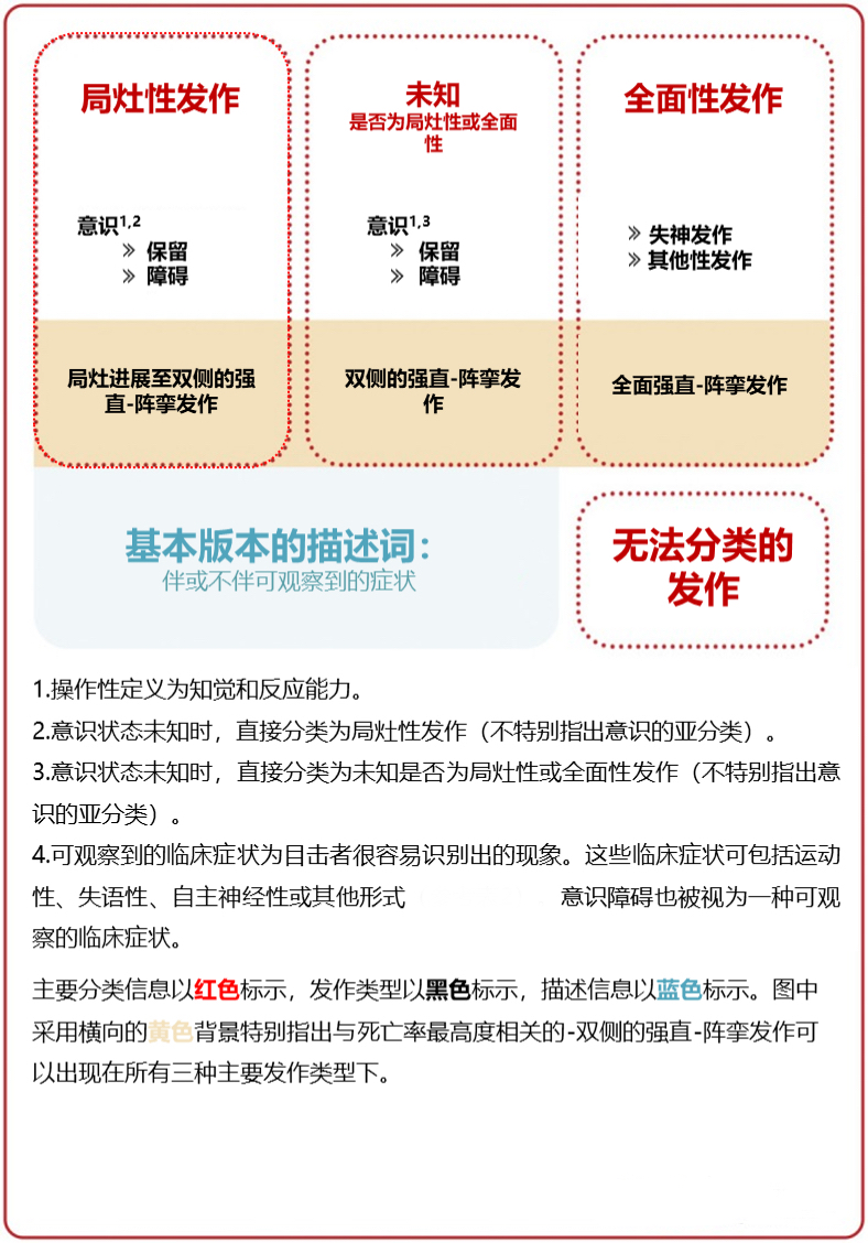
| 2. 分类规则 | 分类信息(直接影响临床决策) | 包括主要发作类别(局灶性、全面性、未知、无法分类)、意识水平等 |
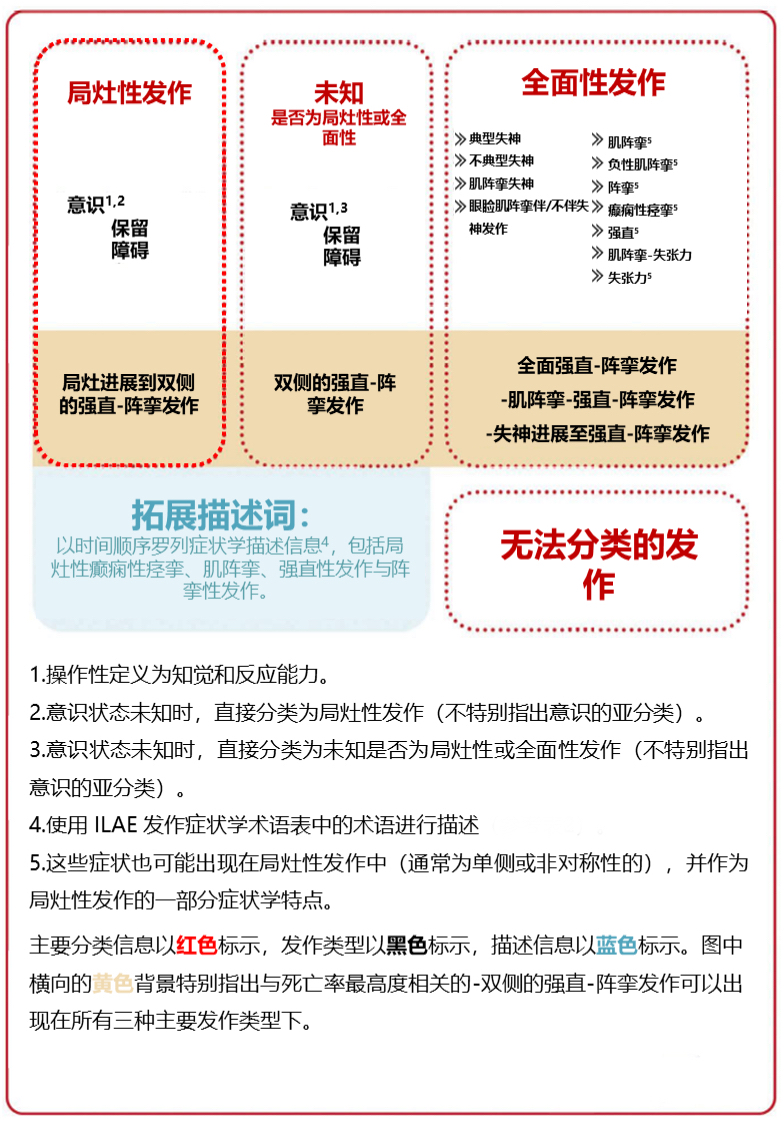
| 描述信息(辅助诊疗) | -基础版:二分法(伴/不伴可观察症状) -扩展版:按时间顺序描述症状演变(如“上腹部先兆→自动症→意识障碍”) | |
| 3. 意识定义 | 用“意识”(保留/障碍)替代“知觉” | -意识的评估联合 2 方面:知觉(回忆能力)+反应能力(语言、动作) -若无法判定意识,不再细分亚分类 |
| 4. 失神发作 | 移除“非运动性”标签 | 因部分失神发作伴运动现象,避免误导 |
| 5. 癫痫性痉挛 | -保留其在全面性发作中为分类信息; -在局灶性发作、未知是否为局灶性或全面性发作中为描述信息 | 强调早期识别对治疗的关键作用,详见图 6(如婴儿痉挛综合征) |
会员登录后 查看完整内容
文献评审日期:2025-10-20
感谢以下医疗从业者参与贡献
排序不分先后