Triptorelin Pamoate for Injection
请仔细阅读说明书并在医生的指导下使用
核准日期:2008年12月19日|修改日期:2022年9月17日
局部晚期或转移性前列...登录
本品为 3 个月缓释...登录
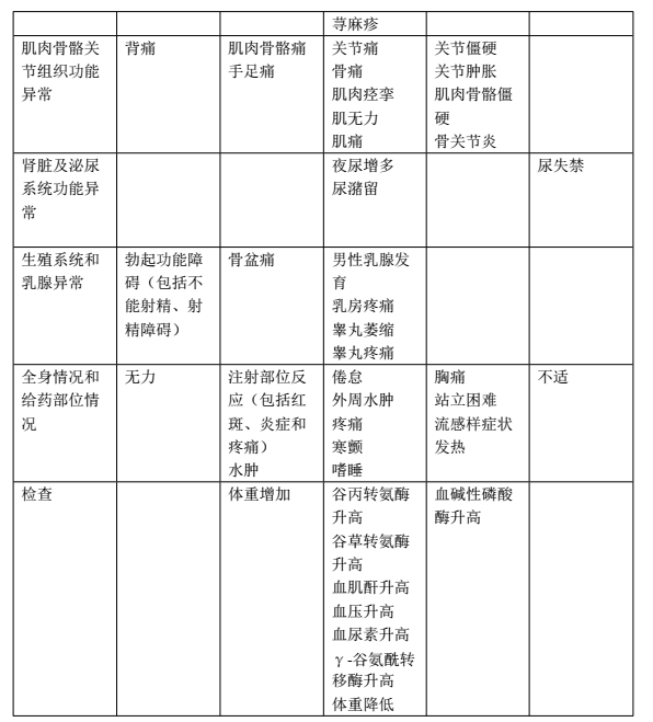
成人中,使用 GnR...登录
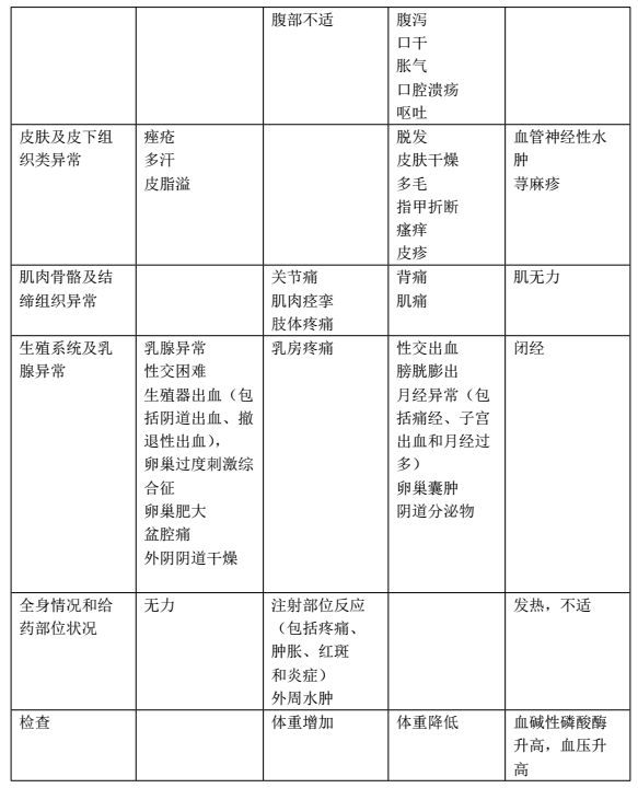
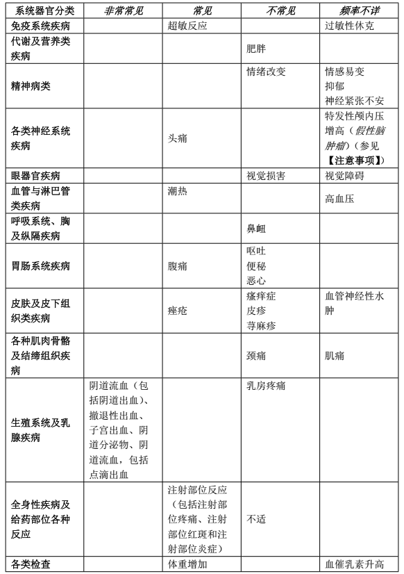
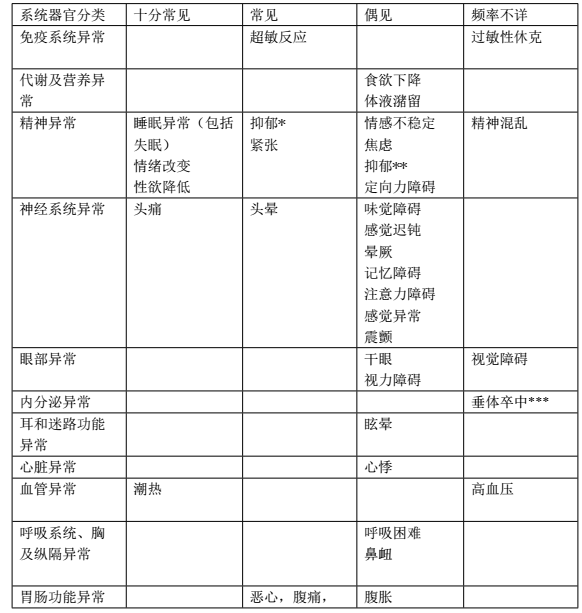
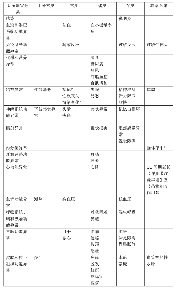
网页版仅展示部分,【药物相互作用、不良反应、儿童用药等】使用微信扫一扫,在用药助手 App 看