

Latanoprost and Timolol Maleate Eye Drops
请仔细阅读说明书并在医生的指导下使用
核准日期:2008年6月30日|修改日期:2025年11月14日
降低开角型青光眼或高...登录
剂量:成人(包括老年...登录
| 系统器官分类 | 十分常见 ≥ 1/10 | 常见 ≥ 1/100 且<1/10 | 偶见 ≥ 1/1000 且<1/100 |
|---|---|---|---|
| 神经系统异常 | 头痛 | ||
| 眼部异常 | 虹膜色素过度沉着 | 眼痛、眼刺激(包括刺痛、烧灼感、瘙痒、异物感) | 角膜疾病、结膜炎、眼睑炎、眼睛充血、视物模糊、流泪增加 |
| 皮肤和皮下组织异常 | 皮疹、瘙痒 |
| 系统器官分类 | 不良反应 |
|---|---|
| 感染和侵染 | 疱疹性角膜炎 |
| 神经系统异常 | 头晕 |
| 眼部异常 | 眼睫毛和眼睑毳毛变化(变长、变粗、色素沉着、睫毛数量增加)、点状角膜炎、眶周水肿、虹膜炎、葡萄膜炎,黄斑水肿(包括黄斑囊样水肿)、干眼、角膜炎、角膜水肿、角膜糜烂、倒睫症、虹膜囊肿、畏光、眶周和眼睑的变化导致眼睑沟加深、眼睑水肿、眼睑局部皮肤反应、眼结膜假性类天疱疮 + 、眼睑肤色变深 |
| 心脏异常 | 心绞痛、不稳定型心绞、心悸 |
| 呼吸、胸和纵隔异常 | 哮喘、哮喘加重、呼吸困难 |
| 胃肠系统疾病 | 恶心*;呕吐* |
| 骨骼肌肉和结缔组织异常 | 肌痛、关节疼痛 |
| 全身异常及给药部位情况 | 胸痛 |
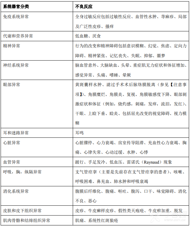
| 系统器官分类 | 不良反应 |
|---|---|
| 免疫系统异常 | 全身过敏反应包括过敏性反应、血管性水肿、荨麻疹、局部及广泛性皮疹、搔痒 |
| 代谢和营养异常 | 低血糖、厌食 |
| 精神异常 | 行为的改变和精神障碍包括意识模糊、幻觉、焦虑、定向力障碍、精神紧张、记忆丧失、失眠、抑郁、噩梦 |
| 神经系统异常 | 脑血管意外、大脑缺血、头晕、重症肌无力症状和体征增加、感觉异常、头痛、嗜睡、晕厥 |
| 眼部异常 | 黄斑囊样水肿、滤过手术术后脉络膜脱离(参见【注意事项】)、角膜糜烂、角膜炎、复视、角膜敏感度下降、眼部刺激症状和体征(例如,烧灼感,刺痛,发痒,流泪,发红)、干眼、上睑下垂、睑炎、包括屈光改变的视觉障碍、视力模糊 |
| 耳和迷路异常 | 耳鸣 |
| 心脏异常 | 心脏骤停、心力衰竭、房室传导阻滞、充血性心力衰竭、胸痛、心律失常、心动过缓、水肿、心悸 |
| 血管异常 | 跛行、手足发冷、低血压、雷诺氏(Raynaud)现象 |
| 呼吸,胸,纵隔异常 | 支气管痉挛(主要是先前存在支气管痉挛的患者)、咳嗽、呼吸困难、鼻充血、肺水肿和呼吸衰竭 |
| 消化系统异常 | 腹膜后纤维化、腹痛、呕吐、腹泻、口干、味觉障碍、消化不良、恶心 |
| 皮肤和皮下组织异常 | 皮疹、牛皮癣样皮疹、假性类天疱疮、牛皮癣加重、脱发 |
| 肌肉骨骼和结缔组织异常 | 肌痛、系统性红斑狼疮 |
| 生殖系统和乳腺异常 | 性功能障碍、性欲减退、阳痿、纤维性海绵体炎(佩罗尼氏病) |
| 全身异常及给药部位情况 | 乏力、疲劳 |
运动员慎用。全身效应...登录
网页版仅展示部分,【药物相互作用、不良反应等】使用微信扫一扫,在用药助手 App 看