Clomipramine Hydrochloride Tablets
请仔细阅读说明书并在医生的指导下使用
各种病因和症状表现的...登录
在开始使用安拿芬尼进...登录
自杀的危险严重抑郁症...登录
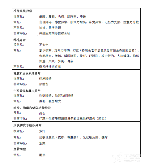
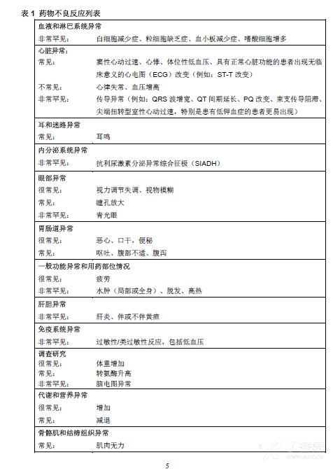
网页版仅展示部分,【药物相互作用、不良反应等】使用微信扫一扫,在用药助手 App 看