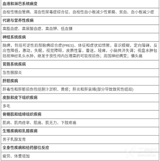
有主动和上市后自发报告报道了环孢素治疗患者的肝毒性和肝损伤,包括胆汁郁积,黄疸,肝炎和肝功能衰竭。多数报告为患有严重共患疾病,潜在疾病和其它混淆因素,包括感染并发症和同服具有潜在肝毒性的药物的患者。某些情况下,主要是移植患者有死亡的报告。
接受钙调磷酸酶抑制剂(CNIs)包括环孢素和含有环孢素的治疗方案治疗的患者,发生急性或慢性肾脏毒性的风险增加。临床试验和上市后使用本品均有此类报告。急性肾毒性病例报告为离子动态平衡障碍,如高钾血症、低镁血症、高尿酸血症,多数病例发生在治疗第一个月。病例报告的慢性形态学改变包括小动脉透明样变性,小管萎缩和间质纤维化。
BK 病毒性肾病曾见于接受免疫抑制剂,包括环孢素治疗的患者。此类感染可导致严重后果包括肾功能恶化和肾移植物失去功能。
已有与使用环孢素相关的下肢疼痛的孤立病例报告。如文献所述,下肢疼痛已被注解为是钙调神经磷酸酶抑制剂引起的疼痛综合征(CIPS)的一部分。
[药理]
环孢素是一种含 11 个氨基酸的环形多肽。
临床药理
本品为 T 淋巴细胞功能调节药,具有以下药理作用及特点:(1)特异性地抑制辅助性 T 淋巴细胞的活性,但不抑制抑制性 T 淋巴细胞的活性,反而促进其增殖。(2)抑制 B 淋巴细胞的活性。(3)能选择性抑制 T 淋巴细胞所分泌的白细胞介素—2、干扰素—Y,亦能抑制单核巨噬细胞所分泌的白细胞介素—1。(4)在明显抑制宿主细胞免疫的同时,对体液免疫亦有抑制作用。(5)能抑制体内抗移植物抗体的产生,因而具有抗排斥反应的作用。(6)不影响吞噬细胞的功能,不产生明显的骨髓抑制作用。
本品已成功地用于临床实体器官移植和骨髓移植,预防和治疗排斥反应以及 GVHD。本品还对多种已知的或正在研究中的自身免疫性疾病具有良好的疗效。