Omeprazole Sodium for Injection
请仔细阅读说明书并在医生的指导下使用
核准日期:2006年9月2日|修改日期:2022年3月21日
主要用于: 消化性溃...登录
本品应缓慢静脉注射。...登录
本品抑制胃酸分泌的作...登录
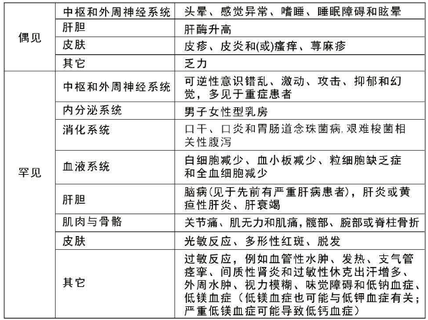
网页版仅展示部分,【药物相互作用、不良反应、儿童用药等】使用微信扫一扫,在用药助手 App 看