Docetaxel Injection
请仔细阅读说明书并在医生的指导下使用
核准日期:2007年4月22日|修改日期:2021年2月4日
乳腺癌1. 适用于局...登录
多西他赛只能用于静脉...登录
多西他赛必须在有癌症...登录
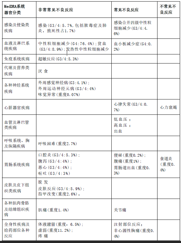
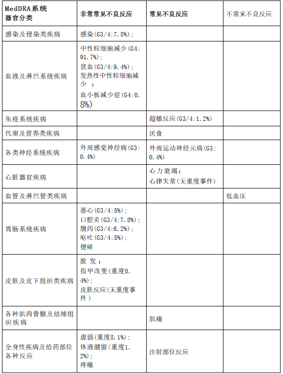
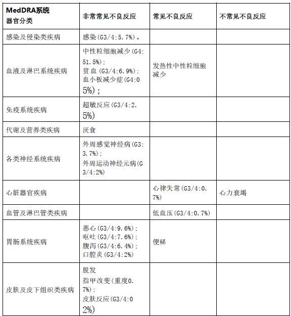
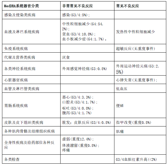
网页版仅展示部分,【药物相互作用、不良反应、儿童用药等】使用微信扫一扫,在用药助手 App 看