Metoprolol Tartrate Injection
请仔细阅读说明书并在医生的指导下使用
室上性快速型心律失常...登录
本品应在有经验的医师...登录
治疗怀疑的或确诊的急...登录
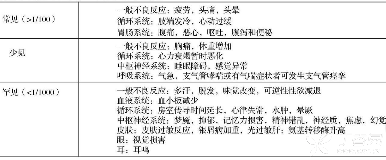
网页版仅展示部分,【药物相互作用、不良反应等】使用微信扫一扫,在用药助手 App 看