Belimumab powder for concentrate for solution for infusion
请仔细阅读说明书并在医生的指导下使用
核准日期:2019年7月12日|修改日期:2024年5月24日
本品与常规治疗联合,...登录
本品通过静脉输液给药...登录
本品尚未在下列患者组...登录
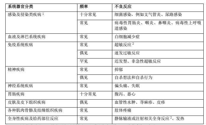
网页版仅展示部分,【药物相互作用、不良反应、儿童用药等】使用微信扫一扫,在用药助手 App 看