BetaxololHydrochlorideEyeDrops
请仔细阅读说明书并在医生的指导下使用
核准日期:2007年1月31日|修改日期:2017年3月3日
本品可有效降低眼压,...登录
剂量:患眼每次 1 ...登录
一般注意事项本品仅供...登录
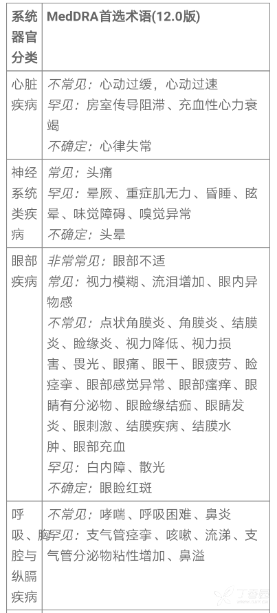
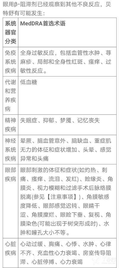
网页版仅展示部分,【药物相互作用、不良反应、儿童用药等】使用微信扫一扫,在用药助手 App 看