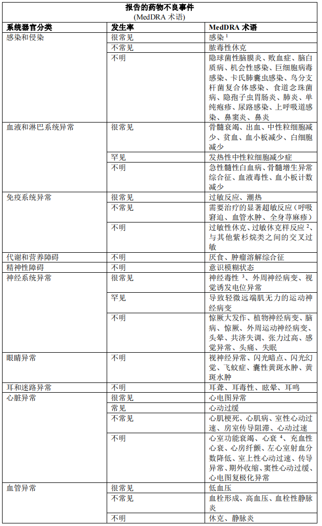
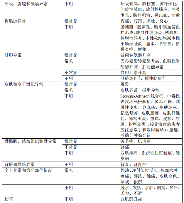
除非特别提及,下面讨论的是针对接受紫杉醇单药治疗的 812 名实体瘤患者的整体安全性资料。先前未治疗过的卵巢癌或非小细胞肺癌患者接受紫杉醇联合顺铂治疗,或者乳腺癌患者在接受阿霉素/环磷酰胺辅助治疗后接受紫杉醇治疗,发生的毒性更严重、更频繁,并且在这些人群中毒性的发生有临床显著性的差别。在卵巢癌、乳腺癌、非小细胞肺癌的 III 期临床研究以及卡波氏肉瘤的 II 期临床研究中重要不良事件的发生率和严重程度均以表格的形式在上面列出。另外,在上市后的使用中或者在其他临床研究中,也有罕见的不良事件的报道。在接受紫杉醇治疗的卵巢癌、乳腺癌、非小细胞肺癌、卡波氏肉瘤患者中,不良事件的发生率和严重程度通常相似,只是在 AIDS 相关性卡波氏肉瘤患者中,造血系统毒性、感染(包括机会性感染)、发热性中性粒细胞减少症的发生更频繁、更严重。这些患者需要一个相对低的剂量强度,并且需要支持治疗。只在卡波氏肉瘤患者中发生或者在这些患者中更严重的不良事件,以及在该人群中有临床显著性差别的不良事件,以下均进行了描述。与有实体瘤的患者相比,卡波氏肉瘤的患者中,肝功能试验指标升高和肾毒性的发生率有升高趋势。观察到的反应均未受到年龄的显著影响。除非另有说明,此处所提供的百分比数据基于按照推荐剂量方案使用时观察到的发生率。如果使用其他剂量方案,不良反应的发生率可能更高。
一项在卵巢癌患者中进行的大型试验和两项在 NSCLC 患者中进行的 III 期试验考察了紫杉醇/铂类药物联合使用的安全性。除非另有说明,与紫杉醇单独治疗时的安全性相比,紫杉醇与铂类药物联合使用时未导致任何有临床意义的安全性改变。
在成年癌症患者的 I 期及 II 期临床试验中评估了紫杉醇的药代动力学。所用剂量为:单次用量 15-135 mg/m2,1 小时静脉滴注(n = 15),30-275 mg/m2,6 小时静脉滴注(n = 36),200-275 mg/m2,24 小时静脉滴注(n=54)。在总清除率和分布容积方面所得数据和 III 期临床研究的发现结果相符。尚未进行 AIDS 相关性卡波氏肉瘤患者使用紫杉醇的药代动力学研究。